4
关注
218
浏览

求介绍小鹅通抖音分销结算说明

为什么被折叠? 0 个回复被折叠
w165209536 注册会员
2023-05-20 05:29
小鹅通是一款非常强大的SaaS软件,适用于抖音分销结算。它为抖音创作者和商家提供了一个完整的分销结算解决方案。 使用小鹅通,抖音创作者可以通过分销商品赚取佣金。商家可以在小鹅通平台上创建商品,并与抖音创作者合作进行推广销售。小鹅通会自动追踪每个创作者的推广效果,并根据销售额进行结算。 小鹅通的分销结算流程非常简单。首先,商家在小鹅通上创建商品,并设置佣金比例。然后,商家可以选择一些抖音创作者作为合作伙伴,并与他们签订合作协议。创作者在抖音上推广商家的商品,并通过自己的推广链接或二维码引导用户购买。 当用户购买了商品并完成支付后,小鹅通会自动计算创作者的佣金,并将佣金金额结算给创作者。商家可以在小鹅通平台上查看每个创作者的销售情况和佣金结算明细。 小鹅通还提供了一些其他功能,如数据分析和推广工具,帮助商家和创作者更好地管理和推广商品。 如果你对小鹅通的抖音分销结算有更多的疑问或想了解更多详情,欢迎添加微信号15073104040为好友,加入相应的微信群交流。

点此链接加微信咨询或领取资料

选型顾问老周 前台管理员
2023-03-02 07:40
你好,我是SaaS点评网的选型顾问,专注于教育行业数字化,熟悉在线教育、知识付费、直播培训等领域。以下是关于问题小鹅通的抖音卖货模块的问题【小鹅通抖音分销结算说明】的回答:一、抖音分销使用教程

请点击查看:抖音分销推广玩法教程


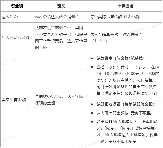
二、达人佣金结算说明1、规则说明

image.png


2、举列说明

假设课程交易金额为100元,商家配置的佣金率为33%;抖音官方平台(星图)从“达人可分成收入”中,抽1/11作为服务费。

mty4odg1mdi2mjiyotawoa_359732_jy_ticywqjhoo6ow_1667374939



如果需要采购小鹅通相关产品,可以加入我们的选型交流群,既可以跟教育从业同行们交流,也能获得专属优惠。


手机浏览器点链接进群:点此进群获取优惠

扫码进群:

35ddb501a5d18f54b66655bd11778822.png

注:本群仅限有采购选型需求的企业/老师进入交流,谢绝厂商/代理商业务人员

问题动态

发布时间
2023-01-15 10:40
更新时间
2024-05-28 22:18
关注人数
4 人关注

相关问题

小鹅通和创客匠人哪个费用贵
创客匠人和小鹅通哪个好?
小鹅通破解版有没有?小鹅通课程破解
小鹅通可以回放吗?
手机上小鹅通下载的视频在哪里?
小鹅通和短书哪一个性价比高
小鹅通会议与腾讯会议的区别是什么
创客匠人与小鹅通、美阅教育哪个好?有什么区别
小鹅通和微赞平台的区别是什么呢?两个比较如何
创客匠人和小鹅通价格比较标准版多少钱

推荐内容

帮选软件
All Rights Reserved Powered BY SaaS点评网 © 2025 浙ICP备2021004744号